上海空港で始まった入国後の対応や各地移動から自宅隔離までの流れ
中国で利用されるSNSアプリ「WeChat」で上海の空港での入国時の取り組みが紹介されていました。記事の趣旨は日本や韓国などの感染者が多い重点国に指定された国からの入国者に対して特別対応が必要となっているようです。
記事元「【上海】空港及び交通情報」
上海の空港の取り組みでありますが、国際空港がある中国の各地域でも同じような取り組みを実施しているものと推測できます。
日本から中国に入国する場合は、記事元を含めて参考にして頂ければ、中国語が分からない方も通常の入国時と違う入国方法に慌てる事なく対処できると思います。
実際の現場(空港)では多少の不便さや手違い混乱が生じているかも知れませんが、素早く対処に移す中国。迅速に対処し現地で調整をしていくことも大切なのかも知れません。
記事は日本語なので直接読んでもらっても良いですし、私なりに記事内容を少し整理と追記してご紹介。
またネタ元の記事はWeChat上の記事のため削除される可能性もあります。削除またはアクセスが出来ない場合はお許しを。
なお2020年3月10時点での対応を紹介している記事であり、私が空港の状況を直接目にした訳ではなく、記事を元に紹介しているので一部の違いや誤り、その後の変更や追加がある可能性もある点をご理解ください。
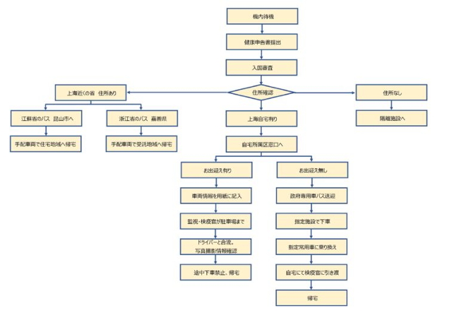
上海に到着後の移動先別の対応フロー
上海に入国すると地域別に分けられて処理が行われるようです。記事のフローには中国国内の乗り継ぎについて記述がない点から、上海浦東国際空港での取り組みを元に記事にされていると推測しています。
※ 浦東空港については、確か大連等の中国国内の搭乗は多少あるものの、大半の中国国内の移動は虹橋空港のため。
フロー図からもお分かりの通り、上海在住者・旅行者(住所なし)・上海以外の近郊場所在住者と分かれて対応が行われているようです。
上海在住者でも各区単位に分けられ、出迎えの有無での対応が異なります。また出迎えが無い入国者は通常はタクシー、リムジンバス、リニアなどで移動ですが、現段階では公共機関での移動ななく、政府指定のバスなどで移動となっているようです。

防寒対策が必要な待機時間と移動時間
現在入国者が少ないためか、手配車両の数が少ないためか、バス乗車の数が一定数を満たす、もしくは一定時間単位での出発となるようで、一旦待機時間が設けられているようです。
待機時間は記事によると、かなり時間を強いられる場合もあるようで、まだ寒さ残る時期のため、防寒対策が必要とのことです。
紹介した通り、公共バスは窓全開での移動。空港から移動のバスも同様に窓全開での運転のようで、運行中の車内は風が激しく寒さが厳しいようです。
到着後の自宅隔離や出迎えの運転手も情報記入が必要
出迎え対応の場合は運転手である送迎スタッフの情報、自動車情報、乗車する入国者の情報の記入と提出が義務付けられているようです。
記入情報を確認の上、移動となるようですが、目的地以外での一時下車はNG。途中で他人との接触を行わないための措置でしょう。
送迎車にしても政府専用バスにしても、到着後は検疫官が指定住所で待機しており、検温などチェックを行い自宅にて14日間の隔離生活が開始となるようです。
また記事に記載はありませんが、弊社スタッフも体験したのですが隔離期間は医師が自宅へ毎日訪問して検温を行い確認が行われます。
神経質な取り組みにも思えますが、万が一の発症時に早急にトレサビリティが行えるチェック体制を整えている、上海の空港の取り組み。
勘違いや間違いを可能な限り減らした上で、対象者を抑え込み把握する意味でもしっかりした取り組みだと思います。上海、そこまで対応にあたるのねと思った記事でした。
image by: atiger / Shutterstock.com







